·
简体中文
·
ENGLISH
·
日本語
常熟高新技术产业开发区管理委员会 欢迎您! 2026-04-18 星期六
首页
常熟概况
高新区概况
区情介绍
历史沿革
区域范围
产城人
产业发展
城市建设
民生保障
宜居宜游
科技创新
载体平台
双招双引
中新昆承湖园区
园区规划
园区建设
项目招引
投资指南
新闻动态
联系方式
·
简体中文
·
ENGLISH
·
日本語
首页
>
通知公告
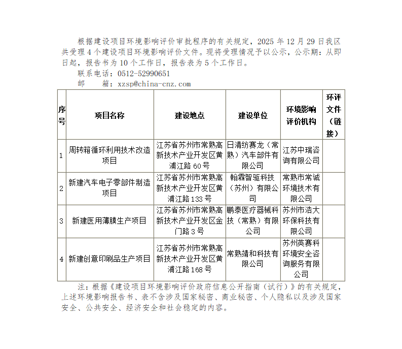
2025年12月29日常熟高新技术产业开发区受理环境影响报告书(表)情况的公示
发布时间:2025-12-29 15:19:27
附件:
靖和科技.pdf
翰霖智驱科技.pdf
日清纺赛龙.pdf
鹏泰.pdf
上一篇
麦吾德气动(江苏)有限公司新建精密气缸项目规划批前公示(调整)
2025年12月29日常熟高新技术产业开发区关于作出建设项目环境影响评价的决定
下一篇